酒馆战争常用电表混搭阵容推荐
电表阵容是酒馆战争中的一种特殊策略,主要特点是通过特定的单位组合和技能互动,实现快速积累资源,进而大幅提升战斗力。下面是小编给大家带来的酒馆战争常用电表混搭阵容推荐,感兴趣的小伙伴们一起来看看吧。
零六游戏,游戏平台零六找游戏
酒馆战争常用电表混搭阵容推荐
首先说说“电表”是什么 零六游戏攻略平台
零六攻略小程序
为什么那么多都喜欢用“电表”呢?
本文来自零六找游戏
因为每回合可以提供大量金币。 本文来自零六找游戏
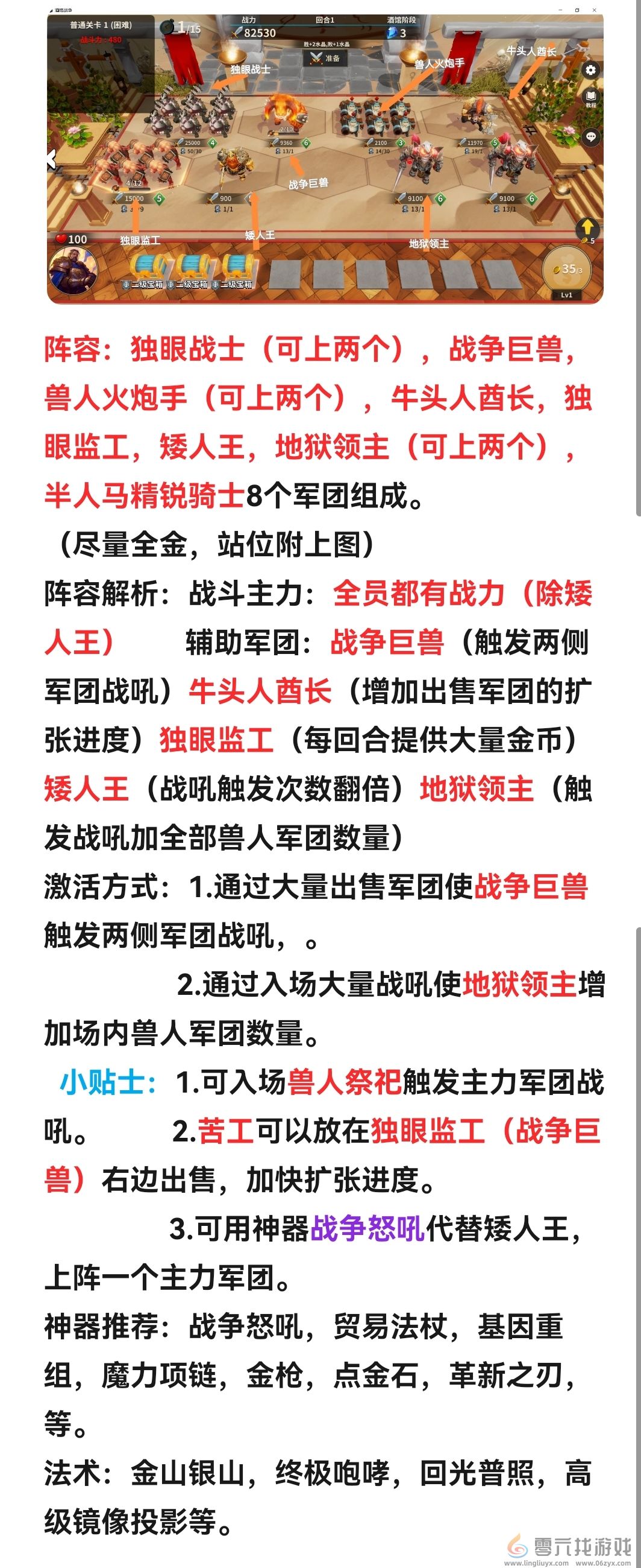
首先我们先讲讲常规的兽人电表战吼阵容: 零六攻略小程序
零六游戏,游戏平台零六找游戏
兽人电表扩张阵容:
零六游戏攻略平台

普通的电表阵容展示完了,接下来就是讲如何“混搭”。首先我们要了解战争巨兽能够触发的军团是没有种族限制的,也就是说可以触发其他军团的战吼,而战争巨兽又和牛头人酋长可以搭配,所以组合成了新的多种族“电表混搭”阵容。
(精灵目前常用)精灵电表混搭阵容:

特色指挥官独有的7级军团组成的中立“电表混搭阵容”:


以上就是酒馆战争常用电表混搭阵容推荐的全部内容,更多酒馆战争相关攻略,敬请关注本站。
免责声明:我们致力于保护作者版权,注重分享,被刊用文章【本页文章内容】因无法核实真实出处,未能及时与作者取得联系,或有版权异议的,请联系零六找游戏管理员,我们会立即处理!
便捷联系:微信公众号搜<零六游戏>联系在线客服即可
相关游戏资讯
猜你喜欢内容
热门推荐
最新开服推荐
游戏攻略
加入收藏
